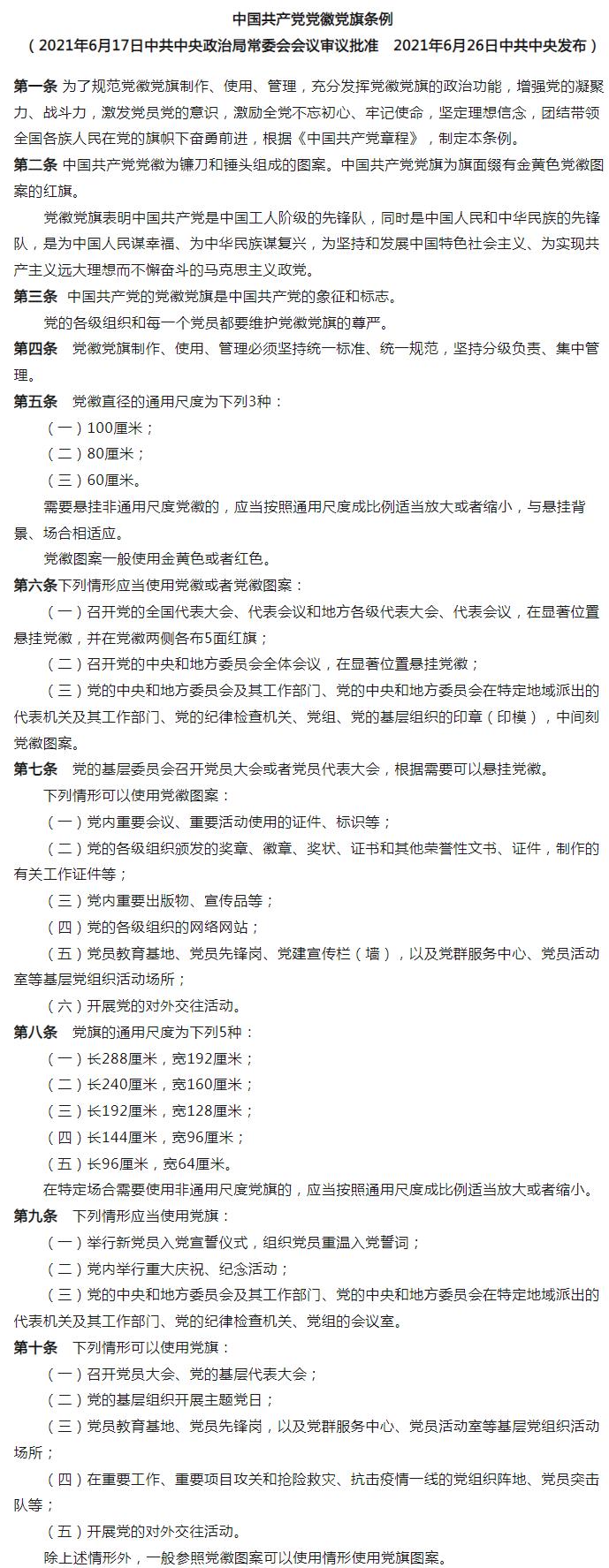
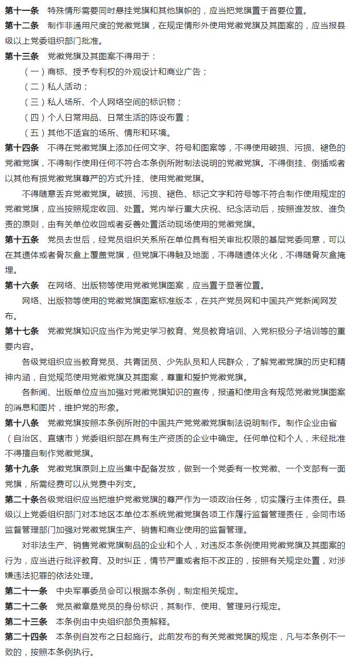
中国共产党党徽党旗条例">
黑龙江政府
双鸭山市政府
网站无障碍
适老版
网站首页
宝山概况
政府信息公开
新闻动态
政务服务
首页
>
专题专栏
>
宝山党建
中国共产党党徽党旗条例
发布时间: 2025-07-29 责任编辑:双鸭山市宝山区